- +7(985) 598-68-99
- МАУ ДО "СШ "Приалит", Россия, Московская обл., г. Реутов, ул. Новая, дом 1А
- prialit.reutov@yandex.ru
МАУ ДО "СШ "Приалит"
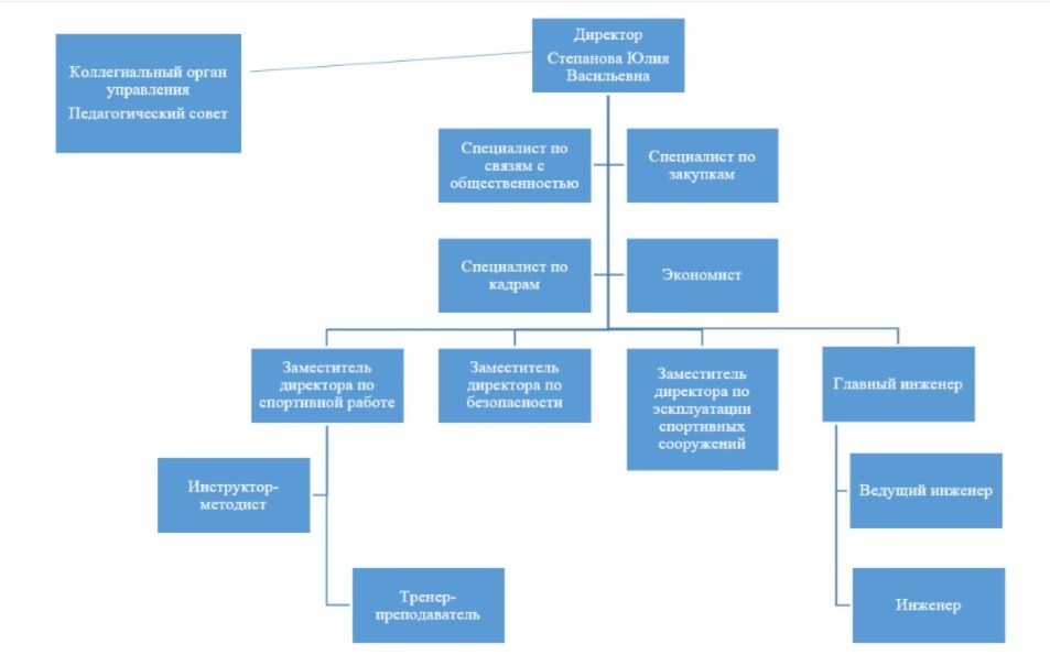
Структура и органы управления образовательной организацией

Руководство
| Должность | Фамилия Имя Отчество | Место нахождения | Адрес электронной почты |
| Директор | Степанова Юлия Васильевна | Московская обл., г. Реутов, ул. Новая, дом 1А | prialitreutov@mail.ru |
| Заместитель директора по спортивной работе | Бабак Денис Сергеевич | Московская обл., г. Реутов, ул. Новая, дом 1А | prialitreutov@mail.ru |
| Заместитель директора по безопасности | Донец Олег Васильевич | Московская обл., г. Реутов, ул. Новая, дом 1А | prialitreutov@mail.ru |
| Заместитель директора по эскплуатации спортивных сооружений | Петров Дмитрий Олегович | Московская обл., г. Реутов, ул. Новая, дом 1А | prialitreutov@mail.ru |
| Главный инженер | Гусаров Сергей Александрович | Московская обл., г. Реутов, ул. Новая, дом 1А | prialitreutov@mail.ru |